湘里妹子学术网

 找回密码
 注册
查看: 1989|回复: 0

[高考]2022年高考广州一模语文一测14篇标杆作文评分与点评,附作文题解析

[复制链接]
发表于 2022-4-25 12:29:26 | 显示全部楼层 |阅读模式
来源:https://mp.weixin.qq.com/s/Oj5ZSDVp06YJTNVYnwE2MA

23.阅读下面的材料根据要求写作。(60 分)
棋盘虽小,方寸之间,却蕴含无穷智慧。围棋,弈者持黑白二色圆形棋子在方形棋盘上对弈,棋子地位平等,双方以围地更多为目标,棋盘上往往出现你中有我、我中有你的局面。

象棋,开局双方隔阵对垒,棋子分为不同角色,行棋时有各自的规则,棋手排兵布阵展开攻防。跳棋,棋盘为六角型,可多人共同参与,棋子功能相同,行棋时棋子可彼此借力,相互搭桥铺路,力求己方棋子率先全部到达终点。
以上材料具有启示意义。请结合材料内容写一篇文章,体现你作为新时代青年的感悟与思考。

要求:选准角度,确定立意,明确文体,自拟标题:不要套作,不得抄袭;不得泄露个人信息;不少于 800 字。

【 样卷 与 评语】
1 号文
评语:

本文属论述类一等文。

文章开篇从材料出发,指出作为新时代的青年,应从棋局中学习时代发展之路、与人相处之道。

接着结合材料内容,对比分析象棋思维与围棋思维的不同特点。指出象棋以对立、博弈的方式思考问题,而围棋更显包容、耐心、步步为营。

第三段紧承上段,阐述象棋思维和围棋思维在国际社会中的体现。国与国间的竞争往往体现象棋思维,楚河汉界,泾渭分明;而中国却巧用围棋智慧,以“和”为贵,为国际关系打开一扇新门。而这也是新时代青年所应该学习的。

第四段更进一层,阐述跳棋的合作发展之道对国家发展、国际关系的积极意义。文章指出,对于国家的自身发展,我们应从跳棋中获取团结共进的智慧,并以脱贫攻坚等事例说明;对于国与国间的交往,我们应从跳棋中求得合作共赢的思想,并以一带一路这一事例说明。

第五段首先总结象棋、围棋、跳棋给我们带来的启示意义,并予以比较,从而指出,我们在竞争中应求合作、共发展。接着结合新时代青年的身份特点,做出呼吁:新时代青年应立足潮头,以棋道感悟、体验人生,共谋民族复兴。

本文能紧密围绕“棋盘智慧”,综合、深入剖析三种棋的不同思维特点,有比较、有层进,体现考生缜密的思维能力;由棋盘智慧而引发的启示意义,准确、充分、深刻,特别是考生能够扣住跳棋“率先全部到达终点”的特点,联系到国家的“脱贫攻坚”战略,可谓眼光独到。

不足之处在于文章的结尾稍显仓促,只是对前文的重复,而没有深入挖掘,使文章升华。
发展等级打在“深刻”。

评分:
19+19+20=58

2 号文

评语:

本文属论述类一等文。

文章第一段,由方寸棋盘的深意蕴含,得出人生社会的感悟。文涉三棋,意接古今,借创棋者之口,得出文章观点:于今日青年而言,唯有于个性发展于交流融合中,秉承共赢与借力的理念,属于青年的未来方可缓缓而至。文脉自然,顺势而下。观点扣紧关键词“个性发展”“交流融合”“共赢”“借力”,基本概括了三种棋给人的启示。

主体部分第一段从个人层面展开分析:先分析棋手如何发挥棋子的功能,成就棋局,成就自己,然后由棋及人,得出青年们唯有投身到时代于事业中,才能成就群体,服务社会。
层次清晰,例证丰富,说理有力。

主体部分第二段侧重从社会角度来分析促进交流融合开放包容的观点。也采用了由棋及人的写法。先分析围棋黑白二子相遇、融合的现象,得出万物互联互鉴规律认知。进而分析青年如何在交流中调整,促进自身的价值实现。强调个体于他人密不可分的关联。与上一段比较,视野更为开阔。

主体部分第三段侧重从人类命运共同体的背景认知,去看待时代背景下青年们互鉴共享共赢的必要性。写法同样是由棋及人,实现了宏观叙事,由前面两段递进延伸,表达了对社会的深刻认知。
结尾部分,小结点题,点出青年的对弈者,使主旨更进一层。

全文思路清晰,结构井然。对三种棋的启示概括也是准确的。美中不足的是材料不够丰富。个别字写法不够规范。

发展等级打在“深刻”。

评分:
19+19+19=57

3 号文
评语:

本文属论述类一等文。

文章开宗明义,以整齐而简洁的句式提摄“弈者”“棋子”“行棋”三个角度,显示出作者对材料的整体观照和分析概括能力。

第二段紧承开篇,进一步对三者进行阐述,点出弈者当“躬身入局”“观察全局”,棋子“或平等”“或各有所长”,行棋应“有笃思”“用巧劲”。用语简练,对材料特征把握准确。

第三段着重谈从“弈者”角度引发的启示。作者先从围棋特征入手,指出围棋目标为“围地更多”,从而生发出“要避免无益厮打”的议论。接着以华为为例,指出华为在遭受美国打压时不纠结于一时,始终坚持发展核心技术,进一步论证做人做事应有全局思维,不执着于一时胜负。最后回归青年身份,建议青年应高瞻远瞩,铭记使命。

第四段着重谈从“棋子”角度引发的启示。作者从象棋棋子各有功能这一特征出发,联系中国女排充分发挥队员各自优势的胜利经验,进而提出青年亦应学会扬长避短,精心规划。

第五段着重谈从“行棋”角度引发的启示。作者通过跳棋行棋需充分“借力”的特点引发议论,引用鲁迅先生的名言,强调发展应学会“借力”,不可孤军奋战。建议青年应向外借力,也向内优化,互相合作,共同发展。

结尾部分再次点明时代特征和青年身份,总括观点,显豁意义,富有力度。

本文亮点在于对材料特征理解精到,段落结构清晰,身份意识、时代意识强,语言凝练有气势。

不足之处是材料稍显不够丰富,“棋子”角度展开较少。

发展等级打在“深刻”。

评分:
18+19+19=56

4 号文
评语:

本文属于论述类一等文。

文章开篇点题,方寸棋盘,暗藏理趣,引人深思。第二段诠释生活如棋,在棋盘章法中突出围棋、象棋、跳棋各不相同的特点,为下文进一步阐发启示意义铺垫。

第三段借围棋“你中有我,我中有你”的特点,论述人们彼此交融的生活启示。文段针对现实中的分割对立,以黑白棋子的交融譬喻人们在万物互联时代的并存发展,以经济全球化和人类命运共同体为背景,倡导你我交融,拒绝二元对立。

第四段借象棋“分工明确、统筹规划”的特点,揭示当下社会携手共进的发展逻辑。文段先阐述个体与群体的关系,再举李子柒文化输出和中国扶贫攻坚的成功范例,从视频制作的多方协同到扶贫攻坚中地方与中央的携手共进,阐述生活中个体必须融入全局的启示。

第五段借跳棋“彼此搭桥,相互扶持”的特点,揭示从个人到国家互惠成全的发展奥义。

文段从跳棋的最终胜利并非一人独占,批判生活中的垄断和“内卷”,倡导教育公平和共同富裕。然后以“一带一路”战略和疫情互助的光辉,召唤彼此搭桥、合作共赢。

结尾指出青年一代的历史责任,总结从三棋折射出来的现实启示,既各司其职又合作团结,走向更好未来。

文章论证语言流畅,例证贴近现实,充分展现了考生对社会现实的关注与思考。不足之处在于“新时代青年”的写作身份意识略显不足。
发展等级打在“深刻”。

评 分:
18+18+18=54

5 号文
评语:

本文属论述文一等文。

文章以“棋子虽小,格局却不小;棋盘不大,包藏大智慧”入题,起笔不凡,蕴含哲理。

“方寸之间,却如人生”由棋联想到人生。然后提出全文的观点:“为人处世,我们该如棋子,于个人,各司其职;与他人,相互借力;为整体,你中由我,我中有你,共赴未来”。
概括扼要,思路清晰,层层递进。

第二段写出第一个启示,为个人,各司其职,立足当下。从象棋中得到启示,棋子分为不同角色,共同排兵布阵,这正像是我们每个人社会关系的折射,在自己的职位上发光发热。
作者青年身份意识明确,作为青年,要找准定位。

第三段写出第二个启示,与他人,互相借力,合作向前。从跳棋的彼此借力,搭桥铺路,力求己方棋子率先全部到达终点,想到了脱贫之战中先富带动后富。由此及彼,理解到位。
第四段写出第三个启示,由棋联想到国家,需要学围棋的“你中由我,我中有你”之势。

用全球化眼光看世界,合作共赢。

第五段结尾,简洁有力,既有符合身份的期许,也展现了当代青年的担当。

文章主要段落分布不均,重心有些偏移,尤其第二段,将三种棋的特点混在一起,略显杂乱。

发展等级打在“丰富”“深刻”。

评分:
17+17+18=52

6 号文
评 语:
本文属论述类一等文。

本文开门见山,既点出了围棋、象棋、跳棋三种棋有区别,也指出了其蕴含智慧,进而提出中心论点,呼应标题。开篇简明扼要,纲举目张,为引出下文主体段落中的三个分论点作铺垫。

主体部分的三个核心段落,分别围绕围棋、象棋、跳棋的特点及内涵,并紧扣“智慧”一词展开,语言形式具有对称美。

在阐述围棋的启示意义时,由围棋棋子的功能特点“在双方争取围地多的同时会出现‘你中有我,我中有你’的相互交融的现象”说起,谈及国家之间在竞争中存在着相互交融的特征,由此得出“要有共同体智慧”的启示。

在阐述象棋的启示意义时,同样由象棋棋子的“角色不同”的特征出发,分析不同棋子发挥各自不同的功用是在象棋对弈中获胜的关键,并由此联系到新时代青年的身份,得出“要认识、了解自己的特长”,“为社会作出独特的贡献”的启示。

在阐述跳棋的启示意义时,是以跳棋的行棋特色“彼此借力”为立论点,以美国一味奉行“零和博弈”思维为论据,得出在生活中“应用合作的智慧,与他人合作”的智慧。
结尾段落总括三个分论点,回扣标题,并以新时代青年人的身份做出呼吁,收束全篇。

本文能准确理解材料,充分阐析了三种棋的特点,启示意义较为深刻,有“新时代青年”的身份意识和时代意识。不足之处在于,在论证围棋和象棋的启示意义时,使用的论据与材料关联不够,有旁逸斜出之感。
发展等级打在“深刻”。

评分:
16+17+16=49

7 号文
评语:
本文为论述类二等文。

文章开头引述材料,概括材料中三种棋盘的特点,直接提出中心论点:只有遵守规则,平等竞争,才能共同发展。

第二段论证“规则是发展的前提,是竞争的基础”,关联材料象棋马走“日”、象走“田”的特点说明遵守规则才能对弈,然后联系到企业、国家之间的竞争,并进行了正反对比论证,得出“规则是竞争的基础,只有遵守规则才能实现良性竞争”的结论。对材料的理解准确并论证充分。

第三段进一步论证“只有平等的竞争才能促进共同发展”,关联材料围棋“你中有我,我中有你”的特点,谈到中国“一带一路”与其它国家在平等发展中互利共赢,对材料的理解准确,但论证不够充分。
第四段论证“分工互作,互相帮助实现共同发展”,关联材料跳棋“彼此借力,相互搭桥,最终到达终点”的特点,联想到国际环境共同繁荣,但论证不够充分。

文章观点明确,较准确理解材料,综合运用材料,对象棋的特点论证较准确充分,对围棋、跳棋特点理解准确并有对应的“启示意义”,但阐述有点笼统简单,最后提及“新青年”身份,有一点时代意识。
发展等级打在“较深刻”。

评分:
15+16+16=47
8 号文
评语:
本文属论述类二等文。

文章开头总写棋类特点,下棋都有规则,指出竞争者在规则下竞争,充分合作,方可赢得棋局。

第二段,从围棋的角度来阐述其“你中有我,我中有你”的特点,举例世界贸易中单边主义与多边主义的表现及其带来的后果,得出贸易双方要尊重对手、平等对待的结论。

第三段,从象棋的角度,阐述了“各司其职才能赢得大局”的道理。举例当前严峻的疫情形势下,社会上各类人物角色应各司其职,在各自岗位上发挥自己的优势作用,方能取得抗疫的胜利。
第四段,从跳棋的角度,阐述了要相互帮助才能成功的道理。例举了中国“一带一路”使沿途各国合作共赢。

第五段,明确作为新时代青年,我们要良性竞争,互助合作,赢得人生的棋局。

本文围绕三种棋展开论述,较准确理解材料。分析“象棋”,启示意义与所运用的材料关联正确。文章结构完整,语句基本通顺流畅。

本文的主要问题在于分析“围棋”的内容论述角度比较散,偏离了方向;分析“跳棋”是草草结尾。

发展等级打在“较丰富”。

评分:
15+15+15=45

9 号文
评语:
本文属论述类二等文。

文章开头点明“生活如棋,方寸之间有大智慧”,紧扣题旨。随即紧扣材料准确点明三种棋类的不同特点,准确理解了材料,观点鲜明;点明了写作主体“新时代青年”的身份。
随后三个主体段,分别针对三种棋类谈启示,较准确地理解了材料,但段落之间是简单的并列关系,没能建立合理关联。

第一个主体段针对象棋,点出象棋马走“日”、象走“田”,每颗棋子都各具规则,得出启示“尽本职才可促发展”、“一致对敌才能赢得胜利”,能在“对敌”的情境中谈论“规则”,对材料的理解较为准确。但谈启示时对材料的运用有失妥当。

第二个主体段提及了围棋“你中有我、我中有你”的特点,但指出这种状态在“互相敌视的情况下是万不可实现的”有悖于材料。从“求平等才可促团结”的角度谈启示,未能准确理解与运用材料 。
第三个主体段针对跳棋“相互借力”的特点,提出世界团结一心,共同迈进。借用“一带一路”论证中国与沿路国家的角度相互借力、求同存异、共同的发展的角度来论证,能正确关联材料,但可惜缺乏论证飘忽单薄,缺乏力度。

文章最后作了简单的归纳作结,重申了“新时代青年”的身份立场,没能再次回扣“棋盘智慧”,有些遗憾。

发展等级打在“较有文采”。

评 分:
14+15+14=43

10 号文
评语:
本文属论述类二等文。

文章开篇引材料,简要概括围棋和跳棋的特色后即明确表态“独喜象棋棋子分饰角色,棋手排兵布阵”,观点明确。

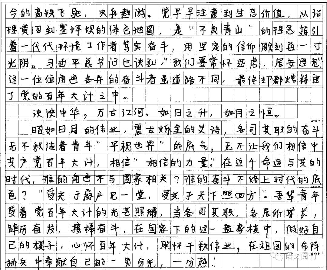
主体部分第一个核心部分,从“角色各异”角度展开论述,从象棋“棋子分为不同角色,行棋时有各自的规则”令棋盘异彩纷呈,类比国家中人们各展所长令国家成绩斐然,举出奥运小将杨倩夺金、医护人员抗疫、外卖小哥苦拼的例子论证不同的人、不同的角色各司其职,共同建设美好中国。第二个核心部分从“棋手布局”角度展开论述,从棋盘有序推进源于“棋手排兵布阵展开攻防”,类比国家取得斐然成绩源于党的深谋远虑、徐徐布局,以科技战略、生态建设为例谈党推进百年大计蓝图,还引用了习主席的话论证观点。最后一个核心部分扣住写作者身份谈吾辈青年要做好棋子各司其职,在国家下的这盘象棋中奉献光热。
本文亮点在于结构比较严谨,论据充足,能就象棋的特色较准确、充分阐析启示意义。

不足之处是文章仅结合象棋阐析启示,没有关联另外两种棋。

发展等级打在“较丰富”。

评分:
13+14+14=41

11 号文
评语:
本文属论述类二等文。

文章标题“个人不应凌驾于团队之上”表述有问题,第二段围绕“围棋”展开,能针对材料分析出围棋的特点——棋子地位平等,棋局你中有我,我中有你,但是“围棋主要考验的是个人能力”“唯有内心冷静者方可取得胜利”,没有正确解读材料。

第三段能够根据材料中“行棋时各有各的规则”“排兵布阵”的象棋特点分析出棋手的战术与谋略,但是“猜测对手攻防思路以及想好未来几步的变化”属于材料外的内容,不是从材料中得来。
第四段围绕跳棋展开论述,段首观点“多人参与”“棋手功能相同”“彼此接力,前线搭桥”是对材料的复述,后面又说跳棋“需要结合围棋和象棋的思路”,没有解释清楚,中间部分“牺牲小我,成全大我”转移话题,把牺牲奉献与接力搭桥混为一谈,导致用例错误。

结尾谈个人利益与国家利益与材料关联不紧。

总体而言,文章思路还是比较清晰的,材料意识比较强,能充分结合材料,分析材料,也有一定的身份意识和时代意识,最大的硬伤就是没有跳出材料局限谈自己的启示,中间三段都只是“就棋谈棋”,不能联系青年身份,联系时代与社会的发展,联系国家、民族或世界的形势展开联想。

发展等级打在“较有文采”。

评分:
13+13+13=39

12 号文
评语:
本文属论述类二等文。

文章首段通过谈棋类文化源远流长,棋盘充满智慧引出观点:可以窥见人生之道、窥见世间的千变万化。

主体部分分三段论述:先从材料中三种棋与规则的关系论述规则的重要性;接着谈论棋子的选择:落子无悔,此部分举两例子证明观点,一是江梦南与苏翊鸣的人生选择无悔,扩展到青年应无悔人生选择;再谈棋子间要彼此协调,互相配合,以此引申分析青年当共建人类命运共同体的重要性。

结尾部分结合青年身份总结点题。

全文结合材料,内容较完整,思路比较清晰。

但是文章的失误较多,失误一:论述“棋与规则”没有落到具体那种棋局上,分析空洞;失误二:论证“棋子的选择;落子无悔”启示的这一部分与所结合的材料没有关联。全文论证分析薄弱。
不足之处还有对“新时代青年”身份意识体现不够。

发展等级打在“较丰富”。

评分:
12+13+12=37
13 号文
评语:
本文属论述类二等文。

文章以材料中的“棋盘虽小,却蕴含无穷智慧”切入,然后从纵向维度理解三种棋中的智慧,由“棋子在每个位置上都发挥着重要作用”提出 “汇聚小力,以达到匹敌众力的效果”的观点。

文章主体部分从两个角度展开论述:第二段用冬奥会上某国运动员和教练包容失误运动员的事例,从“互相包容”的角度论证中心观点;第三段用女足和一些革命先烈的事例,从“舍弃小我,成就大我”的角度论证中心观点。

结尾部分言简意赅,回扣文章主旨,并强调了“青年”的身份意识。

本文虽然有从纵向维度理解三种棋子中的智慧,但是理解不够准确。引出观点的时候对材料的分析不够到位。在具体论述的过程中脱离材料内容,两个分论点不是从解读材料而来。
发展等级打在“较丰富”。

评分:
11+11+12=34
14 号文
评语:
本文属论述类三等文。

本文围绕“多方借力”展开论述,文章先提出“多方借力”的观点,主体部分以建国初期到现在世界发展为脉络,举例论证“多方借力”的意义。全文有一点启示和自己的见解,文末有提及“新时代青年”的身份意识和时代意识。

全文语言较通顺,论述有一定的逻辑性。

本文最主要的问题在于,全篇完全没有提及写作材料,不符合材料作文的基本要求,属于“基本符合题意”的范围;另外,以钱学深和杨敏为例论证借力的意义,与材料内容不一致。
发展等级打在“较丰富”。

评分:
10+12+12=34

【评分标准】
(1)作文评价整体要求文风端正,文脉清晰,文气顺畅。思想积极向上,符合社会主义核心价值观;内容切合题意,符合试题的材料、情境与任务要求;观点明确,逻辑严密,结构严谨,论证充分,思考具有独立性;表达准确流畅,合理运用词语、句式、修辞等。

(2)作文等级评分标准说明:

(一)基础等级评分,“题意”项主要看选择角度是否符合材料内容及含意涉及的范围。选择角度符合材料内容及含意范围的属于“符合题意”。与材料内容及含意范围沾边的套作,在第三等及以下评分(“发展等级”不给分)。

(二)发展等级评分,不求全面,可依据“特征”4 项 16 点中若干突出点按等评分。

1.深刻:①透过现象看本质 ②揭示事物内在的关系 ③观点具有启发性
2.丰富:④材料丰富 ⑤论据充足 ⑥形象丰满 ⑦意境深远
3.文采:⑧用词贴切 ⑨句式灵活 ⑩善于运用修辞手法 ⑪文句有表现力
4.有创意:⑫见解新颖 ⑬材料新鲜 ⑭构思新巧 ⑮推理想象有独到之处⑯有个性特征

(三)缺题目扣 2 分;不足字数,每少 50 字扣 1 分;每 1 个错别字扣 1 分,重复的不计;标点错误多的,酌情扣分。

( 四)套作或文体不明确的,适当扣分;抄袭的,“基础等级”在第四等之内评分,“发展等级”不给分。

题目解析


广州市 2022 届高三年级综合测试(一)语文学科作文题,采用近年全国高考一直使用的新材料作文题型。考生须在阅读题目给出的材料后,按所给的任务要求进行写作。

一、关于题意理解
本作文题由三部分组成,分别为材料、引导语和写作要求。

(一)对材料的理解材料共 4 句话,可分为两个层次。
第 1 句话为第一个层次。这句话总括材料内容,总领全段,点出小小棋局、方寸棋盘,却蕴含无穷智慧,由此提示、引导考生思考棋局中蕴含的智慧。“智慧”指“辨析判断、发明创造的能力”(据《现代汉语词典》第 7 版,下同),棋子如人,棋局似世界,考生可由棋子、棋局等引发对生活、社会、世界、文化、哲学等不同方面各个层次的思考。第 2 至 4 句话为第二个层次。第二层从对弈形式、棋盘棋子特点、棋局特色等方面分别介绍围棋、象棋和跳棋。第二层是对第一层的具体展开,考生可从第二层的内容中窥视棋中智慧。第二层呈现的三种棋类特点如下表所示。
通过上述表格,我们可以从横向、纵向两个角度理解棋中智慧:

1.从横向角度理解棋中智慧从围棋角度理解:围棋对弈中的黑白两子地位平等,虽以各自围地更多为目标,但棋盘上往往出现“你中有我,我中有你”的局面,形成在竞争中彼此依存、共同生存的格局。从象棋角度理解:象棋对弈讲究排兵布阵,展开攻防。棋子按角色分工,各有规则,行使不同功能。但它拼的不是子力,而是战术与谋略,正所谓“不谋万世者不足谋一时,不谋全局者不足谋一域”。行棋讲究团队内部的攻防有度,相互配合,统筹谋划,顾全大局。从跳棋角度理解:跳棋对弈需要彼此借力,相互搭桥。所谓“彼此借力”,即借别人或自己的子为桥以跳到目的地;启示我们要善于借用外力。所谓“相互搭桥铺路”,即无桥可借时,不能坐以待毙,必须彼此搭桥,以利通行;启示我们既要自力更生,也要合作共赢。

2.从纵向角度理解棋中智慧从对弈形式理解:对弈者之间的关系亦如人与人的关系、团队与团队之间的关系、国家与国家之间的关系,在这个世界上至少生存着两方,两方甚至多方之间既是对手,需要竞争,又彼此依存,需要合作,是命运共同体。从棋盘棋子特点理解:围棋的黑白棋子地位平等;跳棋虽然颜色不一,但功能相同;象棋各子功能不同,在行棋过程中须统筹谋划,而非单打独斗。从棋局特色理解:棋局的竞争不是你死我活的争斗,而是在竞争中依存、配合、合作,谋求共利、共赢。比如围棋中往往会出现你中有我、我中有你的局面;象棋中的排兵布阵强调彼此依存、相互配合、攻守相协;跳棋需要彼此借力、相互搭桥,目标在于“率先全部抵达终点”,是团队的胜利、群体的胜利,不是某一个体的胜利。

(二)对引导语的理解本作文题第二段为引导语,规定了写作任务。

1.“上述材料具有启示意义”
“上述材料”是指材料中关于围棋、象棋、跳棋的相关论述。依据《现代汉语词典》,“启示”有动词和名词两种用法。作为动词,它是指启发提示,使有所领悟;作为名词,指通过启发提示领悟的道理。所以,依据引导语,首先要谈读了“以上论述”后所领悟的道理。道理具有抽象性,所以所谓启示意义,就是哲学意义、抽象意义或扩展意义。材料中关于棋中的智慧可以从横向、纵向两个角度理解,相应地,我们也可以从横向、纵向两个角度去谈棋中智慧给我们带来的启示意义。启示意义可小可大,既可以写棋中智慧给个人的成长带来的启示意义,也可以写给一个团队、一个群体的生存与发展带来的启示意义,还可以关联到国家或世界。

2.“请结合材料写一篇文章”

“结合材料”包含以下两个含意:

一是要以材料为起点,作文的主题要由材料得出;行文中要提及材料;结尾要回扣材料。不可置材料于不顾,不可抛开材料写作。

二是既要结合材料内容,也要结合材料含意。材料内容指材料中关于围棋、象棋、跳棋的阐述;含意是指材料的启示意义,即哲学意义、抽象意义、扩展意义。
要求“写一篇文章”,没有文体方面的限制,考生可以自由地选择一种文体进行写作,但是要求文体要明确。

3.“体现你作为新时代青年的感悟与思考”

“体现”是指某种性质或现象在某一事物上表现出来。“你作为新时代青年”明确了写作者身份,“新时代青年”与时代紧密联系,应体现新时代特征。“感悟”是指有所感触而领悟;“思考”是指进行比较深刻、周到的思想活动。这是要求考生在阐释启示意义时,要能结合自身实际情况,结合时代语境,体现考生自己的感悟、自己的思考。

(三)对写作要求的理解

第三段是材料作文写作要求,主要有三个方面。一是对写作角度选择、立意确定、标题拟写三个方面提出要求;二是对考试纪律提出要求,明确反对套作,禁止抄袭和保证公平;三是对字数提出要求,不少于 800 字。

二 、关于是否符合题意

判断考生作文是否在题意范围之内,主要看是否能围绕材料中提供的有关围棋、象棋、跳棋的特点及其中蕴含的无穷智慧与由此产生的启示意义(哲学意义、抽象意义或拓展意义),表达自己的感悟和思考。
具体而言,符合题意须完成以下三方面要求:

具体要求

①结合材料:围棋、象棋、跳棋的特点及其中蕴含的无穷智慧

②启示意义:阐述由材料引出的启示意义(哲学意义、抽象意义或扩展意义)

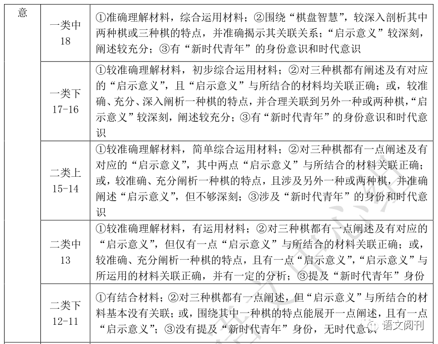
③身份意识 :新时代青年“内容项”分等判断的具体表现:

附表(1 1 ):“符合题意”分等评判主要相关要素一览表
附表(2 ):结合分项分等评分,作文综合分数控制表
三、 关于“分等评分”

(一)基础等级

基础等级的评分,以题意、内容、文体、语言等为重点,全面衡量。内容项与表达项的评分应在相同或相邻的等级内,不得跨等评分。

(二)发展等级

发展等级分要与基础等级分相匹配。
发展等级的几个项目,其实体现的是作文中的亮点,依次有深刻、丰富、有文采、有创意等方面,只要有若干点突出就可以按等评分,其给分与内容和表达的给分一般来说是相应的。在符合题意的前提下,要鼓励考生作文出亮点。对于亮点突出,确实写得好的文章,就应该依据评分标准给予高分。

四、其他

(一)错别字扣分

缺标题扣 2 分;不足字数,每少 50 个字扣 1 分;每 1 个错别字扣 1 分,重复的不计;标点错误多的,酌情扣分。

(二)字数扣分

1.400 字以上的文章,按评分标准评分,扣字数分。(每少 50 个字扣 1 分)

2.400 字以下的文章,20 分以下评分,不再扣字数分。

3.200 字以下的文章,10 分以下评分,不再扣字数分。

4.只写一两句话的,给 1 分或 2 分,不评 0 分。

5.只写标题的,给 1 分或 2 分,不评 0 分。

6.与作文完全无关,甚至是调侃考试、调侃评卷老师的内容,可以打 0 分。

7.完全空白的,评 0 分。

(三)套作与抄袭判定

套作的,适当扣分;套作就是把预先准备好的作文材料,机械地理解作文题,生硬地套用。判定为套作是比较严重的,不应将套作的判定扩大化。
抄袭的,“基础等级”在第四等之内评分,“发展等级”不给分。判定为抄袭要有依据。

您需要登录后才可以回帖 登录 | 注册

本版积分规则

Archiver|手机版|湘里妹子学术网 ( 粤ICP备2022147245号 )

GMT++8, 2025-11-27 18:44 , Processed in 0.291669 second(s), 15 queries .

Powered by Discuz! X3.4

Copyright © 2001-2023, Tencent Cloud.

快速回复 返回顶部 返回列表